中国·太阳成集团tyc151cc(股份)有限公司-官方网站
网站首页
关于我们
太阳成集团tyc151cc简介
现任领导
专业简介
组织机构
团队队伍
团队概况
人才引进
党建工作
党建新闻
党建公告
机构设置
党员管理制度
学习教育
教学工作
制度文件
教学动态
教学改革
实践教学
员工工作
学工通知
员工新闻
员工管理制度
学子风采
科学研究
科研项目
科研动态
人才招聘
招生信息
就业信息
就业政策
评估认证
审核评估
专业认证
研究生教育
招生信息
导师风采
新闻公告
学术活动
培养导航
您的位置:
首页
>>
通知公告
>> 正文
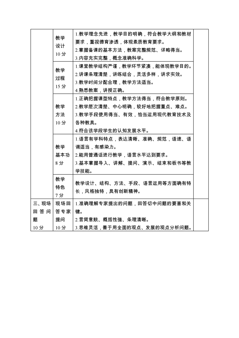
数学与信息科公司关于开展2023年师范生教学基本功大赛 暨师范生教学能力选拔赛的通知
来源:太阳成集团tyc151cc数学与信息科学公司
编辑:郗晓瑞
查看:
日期:2023-04-19
中国·太阳成集团tyc151cc(股份)有限公司-官方网站 © 版权所有
地址:四川省内江市东兴区红桥街1号 | 邮编:641100
ICP备案号:蜀ICP备05006381号-1
联系方式
书记邮箱:sxshuji@njtc.edu.cn 联系电话:0832-2344455
经理邮箱:sxyuanzhang@njtc.edu.cn 联系电话:0832-2342487